ADVIEZEN
Advies 'Datacollectie en -analyse van het antibioticumgebruik bij gezelschapsdieren en paarden en benchmarking van dierenartsen'
In dit advies worden het belang en de mogelijkheden, knelpunten en uitdagingen inzake datacollectie en -analyse van antibioticumgebruiksgegevens bij gezelschapsdieren en paarden in België besproken.
Advies 'Florfenicolgebruik bij dieren voor het inperken van het risico op linezolideresistentie'
Het doel van het advies is om de huidige richtlijnen in België over het gebruik van florfenicol bij dieren te evalueren om het risico op selectie en spreiding van linezolideresistentie (LZR) bij bacteriën te beperken.
Verschillende aanbevelingen worden gemaakt om het gebruik van florfenicol verantwoord te laten gebeuren.
Advies 'Verantwoord antibioticumgebruik bij de keizersnede van het rund'
Dit advies heeft tot doel aanbevelingen te geven met betrekking tot perioperatieve antibioticabehandelingen bij de keizersnede, de meest uitgevoerde chirurgische ingreep bij rundvee in België. De aanbevelingen zullen dienen als basis voor een nieuw hoofdstuk over de keizersnede bij het rund in het formularium.
De nieuwe aanbevelingen voor antibioticumtherapie bij de keizersnede van het rund moeten gezien worden als tijdelijk en gebaseerd op de huidige beperkte wetenschappelijke argumenten. De experten van deze werkgroep bevelen preklinische studies aan, uitgevoerd in praktijkomstandigheden in België om later “evidence-based” richtlijnen te kunnen formuleren.
Advies 'Maatregelen voor een verantwoord antibioticumgebruik bij groepsbehandeling van rundvee'
Om de selectiedruk te beperken en de ontwikkeling en de verspreiding van antibioticumresistentie bij bacteriën van runderen te vermijden, dient groepsbehandeling (metafylaxie) beperkt te worden en nooit als standaardbehandeling ingezet te worden. AMCRA ontwikkelde daarom een advies met maatregelen voor de rundveesector rond groepsbehandelingen met antibiotica. De werkgroep is van mening dat een combinatie van verschillende strategieën en maatregelen het beste effect zal hebben bij het verminderen van de nood aan groepsbehandelingen.
Advies 'Impact verpakkingsgrootte van antibiotica op voorschrijf- en verschaffingsgedrag dierenartsen'
Dit advies vertrekt van een online enquête bij praktiserende dierenartsen om na te gaan of en in welke mate de verpakkingsgrootte van antibiotica een rol speelt bij het voorschrijf- en verschaffingsgedrag van dierenartsen in België. Verder werd er gepeild of er als dusdanig nood is aan kleinere verpakkingen voor bepaalde antibacteriële substanties en diersoorten.
Advies 'Maatregelen voor een verantwoord antibioticumgebruik bij groepsbehandeling van pluimvee'
Antibiotica worden bij pluimvee uitsluitend in groep toegediend. Dit resulteert in een grote selectiedruk op de microbiota van pluimvee. De werkgroep is van mening dat er enerzijds minder antibiotica moeten gebruikt worden, maar dat anderzijds een verantwoorde keuze van het antibioticum primordiaal is. In dit advies staan een reeks maatregelen die van toepassing moeten zijn bij het gebruik van antibiotica in een groep pluimvee.
Advies 'Rationeel gebruik van antibiotica bij het droogzetten van melkkoeien in België'
In de melkveesector wordt het grootste aandeel van de gebruikte antibiotica ingezet voor de uiergezondheid. Antibioticahoudende droogzetpreparaten vertegenwoordigen een groot gedeelte van de gebruikte intramammaire producten en worden vaak profylatisch of metafylactisch aangewend. Ze bevatten ook vaak breedspectrum middelen. Om die redenen werd door AMCRA advies opgesteld over het rationeel gebruik van antibiotica bij het droogzetten van melkkoeien.
Advies 'Maatregelen voor een verantwoord antibioticumgebruik bij groepsbehandeling van varkens'
Groepsbehandelingen met antibacteriële middelen worden frequent toegepast bij varkens. De varkenssector heeft zich echter, met het vastleggen van de sectorspecifieke reductiedoelstellingen, geëngageerd om het gebruik verder te doen afnemen. De te verwezenlijken reducties situeren zich voornamelijk bij de speenbiggen en de vleesvarkens. Dit zijn de twee categorieën waar groepsbehandelingen het frequentst voorkomen en verantwoordelijk zijn voor een aanzienlijk deel van de gebruikte hoeveelheden antibacteriële middelen. In het advies werden maatregelen opgenomen voor een verantwoord gebruik van antibiotica in groep.
Advies 'Monitoring en gebruik van antibiotica, waaronder de kritisch belangrijke antibiotica bij paarden - Stand van zaken en aanbevelingen voor de toekomst'
Het gebruik van 3de en 4de generatie cefalosporines en fluoroquinolones bij voedselproducerende dieren is sinds 2016 geregeld door gebruiksvoorwaarden, gepubliceerd in het Koninklijk Besluit (KB) van 21 juli 2016 (artikelen 66, 67, 68 en 69). Bij een uitbreiding van dit KB naar paarden (voedsel- en niet-voedselproducerende dieren), moet de aandacht worden gevestigd op de bijzondere situatie van antibioticumgebruik bij deze dieren. AMCRA heeft daarom in haar advies omtrent de monitoring en gebruik van antibiotica, waaronder de kritisch belangrijke antibiotica bij paarden, aanbevelingen geformuleerd die bij een uitbreiding van het KB van 21 juli 2016 naar paarden, de gezondheid en het welzijn van deze dieren moeten garanderen.
Advies 'Gebruik van humaan vergunde antibiotica bij dieren'
AMCRA heeft aanbevelingen geformuleerd die ertoe moeten leiden dat het gebruik van humaan vergunde antibiotica bij dieren enkel kan wanneer aan specifieke voorwaarden voldaan is. Hierdoor moet onverantwoord gebruik bij dieren vermeden worden. In het advies worden ook aanbevelingen geformuleerd over de registratie en de controle op het gebruik van humaan vergunde antibiotica bij dieren.
Advies 'Maatregelen richting een verantwoord antibioticagebruik bij reisduiven'
Dit advies wil het antibioticagebruik in de reisduivensector en geassocieerde risico’s voor dier en mens beschrijven en onder de aandacht brengen. Maatregelen voor een meer verantwoord antibioticagebruik bij reisduiven worden aanvullend besproken.
Adviezen 'Benchmarking en bewaking van antibioticagebruik bij dieren -Veehouders en dierenartsen'
In het AMCRA 2020-plan en het Antibioticaconvenant tussen de overheid en betrokken sectoren werden verschillende actiepunten opgenomen teneinde de 2020-doelstellingen te kunnen behalen. Twee van deze actiepunten zijn: ‘Veehouders en dierenartsen gebenchmarkt’ en ‘Ieder bedrijf een plan’. Onderstaande adviezen vloeien voort uit deze twee actiepunten en hebben als doel ‘het beschrijven van een methode, toepasbaar in de verschillende nutsdiersectoren, voor het benchmarken van veehouders en dierenartsen (geregistreerd in Sanitel-Med of derde systemen), alsook het voorstellen van maatregelen voor opvolging en ondersteuning van verschillende categorieën gebruikers.’
Plan van Aanpak voor Reductie Antibioticagebruik op Bedrijfsniveau
In overleg met een groep experten werd een voorbeelddocument ontwikkeld voor een Plan van Aanpak. Het is een template die diersoortoverschrijdend is en op eigen initiatief kan worden gebruikt in zijn huidige vorm, of kan worden aangepast naargelang de specifieke noden in een bepaalde sector of op een bepaald bedrijf.
Advies over het gebruik van colistine in de diergeneeskunde
Polymyxines krijgen geen rode kleurcode, maar extra maatregelen zijn nodig om het gebruik ervan in de diergeneeskunde verder in te perken tot 1 mg per kg biomassa.
Bedrijfsgezondheid en vaccinatiestrategieën
In het kader van een rationeel en verminderd gebruik van antibiotica op bedrijfsniveau, is goed overleg tussen de bedrijfs(begeleidende) dierenarts en de veehouder essentieel om de infectiedruk op bedrijfsniveau zo laag mogelijk te houden en ziekte-uitbraken te vermijden. Preventie van ziekte door middel van vaccinatie vormt een belangrijk, maar geen alleenstaand onderdeel van een goede bedrijfsvoering op veebedrijven. Naast vaccinatie zijn ook aandacht voor bioveiligheid, huisvesting en stalklimaat essentieel voor een goed gezondheidsbeleid. De meeste infectieziekten bij dieren zijn immers factorenziekten, waarbij omgevingsfactoren een belangrijke rol spelen in het al dan niet optreden van ziekte. Een overzicht van te nemen managementmaatregelen kan geconsulteerd worden in de “Gids voor bedrijfsgezondheid”. Voor vaccinatiestrategieën kunt u terecht in het tweede deel van de gids "Vaccinatieadvies".
Autoregulatieadviezen
De adviezen voor autoregulerende maatregelen voor de nutsdierensectoren omvatten per diersector (varken, pluimvee, melkvee, vleesvee en vleeskalveren) een aantal concrete maatregelen tot autoregulatie in de respectievelijke diersector om te komen tot een verminderd gebruik van antimicrobiële middelen. Deze maatregelen werden door alle betrokken partijen in de verschillende sectoren voorgesteld en besproken. De oplijsting in het rapport is een consensus waar alle actoren uit de keten achter staan. Het overkoepelend advies over autoregulatie is geïnspireerd op de voorstellen tot autoregulatie die door iedere werkgroep per diersector apart werden voorgesteld.
In overleg met de werkgroepen van AMCRA werd voor elke diergroep varkens, pluim- en rundvee een gids goed gebruik van antibiotica ontwikkeld. Deze gids omvat algemene aanbevelingen omtrent het verantwoord gebruik van antibiotica en is tevens bestemd voor zowel de dierenarts als de veehouder.
Adviezen depot
De stuurgroep van AMCRA gaf voor het werkjaar 2013 als één van de doelstellingen, het formuleren van voorstellen omtrent de uitbreiding van de voorwaarden vervat onder hoofdstukken II, III en IV van het KB van 23 mei 2000. Deze hoofdstukken betreffen de voorwaarden voor het verwerven, het in depot houden, het verschaffen, het toedienen en het voorschrijven van geneesmiddelen door de dierenarts, en het bezitten en toedienen van geneesmiddelen door de verantwoordelijke voor de dieren. Hiertoe werd door AMCRA een werkgroep opgericht voor een advies gericht aan de productiedierensector en een werkgroep die zich rond de reserve van geneesmiddelen boog voor de dierenarts voor gezelschapsdieren.
Het advies datacollectie werd uitgewerkt door de werkgroep datacollectie en werd ter beschikking gesteld voor de overheid sedert september 2012. De opdracht voor de werkgroep omvatte het opmaken van een studierapport over de mogelijkheden tot uitbreiding van de op dat moment hangbare datacollectie systemen om het antibioticagebruik in de diergeneeskunde in kaart te brengen met als doel te komen tot een elektronische gegevensbank. Het advies heeft als leidraad gediend voor het tot stand komen van de huidige datacollectiesystemen door private (AB-Register en Bigame) en overheidssectoren (Sanitel-Med) in België.
Advies over het gebruik van zinkoxide bij gespeende biggen ter preventie van speendiarree
Vanaf juni 2012 werd het gebruik van ZnO in varkensvoeder bestudeerd als mogelijk alternatief voor antibiotica ter preventie van speendiarree bij biggen. Hierbij werden o.a. ecologische aspecten en vragen betreffende de dosering behandeld.
Het finaal advies gaf aanleiding tot de totstandkoming van een convenant tussen de mengvoederindustrie en de overheid (zinkconvenant), waarin een gereduceerde Zn-concentratie in het voeder wordt gebruikt voor vleesvarkens (> 23 kg), nl. 110 ppm in het afmestvoeder.
Een kortstondige hogere dosering van ZnO (2900-3100 ppm) (als geregistreerd diergeneesmiddel) gedurende de eerste 14 dagen na het spenen ter preventie van speendiarree, werd toegelaten in België vanaf 1 september 2013.
Op basis van het uitvoeringsbesluit van de Europese Commissie van 26 juni 2017 is België verplicht om alle vergunningen van geneesmiddelen voor diergeneeskundig gebruik op basis van zinkoxide voor orale toediening aan voedselproducerende dieren te schrappen uiterlijk voor 26/06/2022. AMCRA boog zich over deze uitfaseringsperiode binnen een hiervoor opgerichte werkgroep.
Het advies dat hierdoor tot stand kwam, kunt u hier terugvinden.
Advies invloedsfactoren op het gebruik van antibiotica bij productiedieren
Het advies 'Invloedsfactoren op het antibioticagebruik bij landbouwhuisdieren in België' had tot doel de factoren te onderzoeken die mogelijk invloed hebben op het antibioticagebruik en op basis hiervan een aantal adviezen te formuleren specifiek voor de landbouwhuisdierensector. Hiervoor werd onderscheid gemaakt in 1) factoren die een invloed hebben op de beslissing om al dan niet antibiotica in te zetten en 2) factoren die inherent verbonden zijn met het gebruik van deze middelen.
Wetgeving
De Europese Unie heeft in haar beleid veel aandacht voor het goed gebruik van diergeneesmiddelen en heeft hiervoor een Europese verordening over diergeneesmiddelen (2019/6) en een verordening voor gemedicineerde voeders (2019/4) uitgevaardigd. In beide verordeningen zijn er verschillende artikelen die een directe of indirecte impact hebben op het gebruik van antimicrobiële middelen en in het bijzonder van antibiotica in de dierlijke sector met als doel de strijd tegen antimicrobiele resistentie te voeren. Beide verordeningen hebben dan ook een impact op het nationaal antibioticabeleid in België, met wijzigingen in de Belgische wetgeving als gevolg.
In België speelt co-regulatie een belangrijke rol in het antibioticabeleid. Dit betekent dat zowel de sectoren als de overheid engagementen nemen om te streven naar een verminderd en rationaal gebruik van antibiotica.
Het KB van 21 juli 2016 en de wijzigingen ervan, gepubliceerd in het KB van 21 juli 2023, net als het KB van 17 december 2024 zijn belangrijke initiatieven die de rol van betrokken overheden illustreren.
Door het KB van 21 juli 2016 en van 21 juli 2023 worden in België voorwaarden gesteld voor het gebruik van kritisch belangrijke antibiotica (fluoroquinolonen en cephalosporines van de 3de en 4de generatie) door de dierenartsen bij alle dieren (voedselproducerende, gezelschapsdieren en paarden), uitgezonderd de behandeling van mastitis met intramammaire middelen.
Het KB van 21 juli 2016 werd door de overheid gecreëerd met het oog op de realisatie van de tweede doelstelling van de Visie 2020 van AMCRA (75% reductie van het gebruik van de meest kritisch belangrijke antibiotica tegen 2020). Door het KB van 21 juli 2023 werd de wetgeving inzake het gebruik van deze antibiotica uitgebreid naar alle dieren.
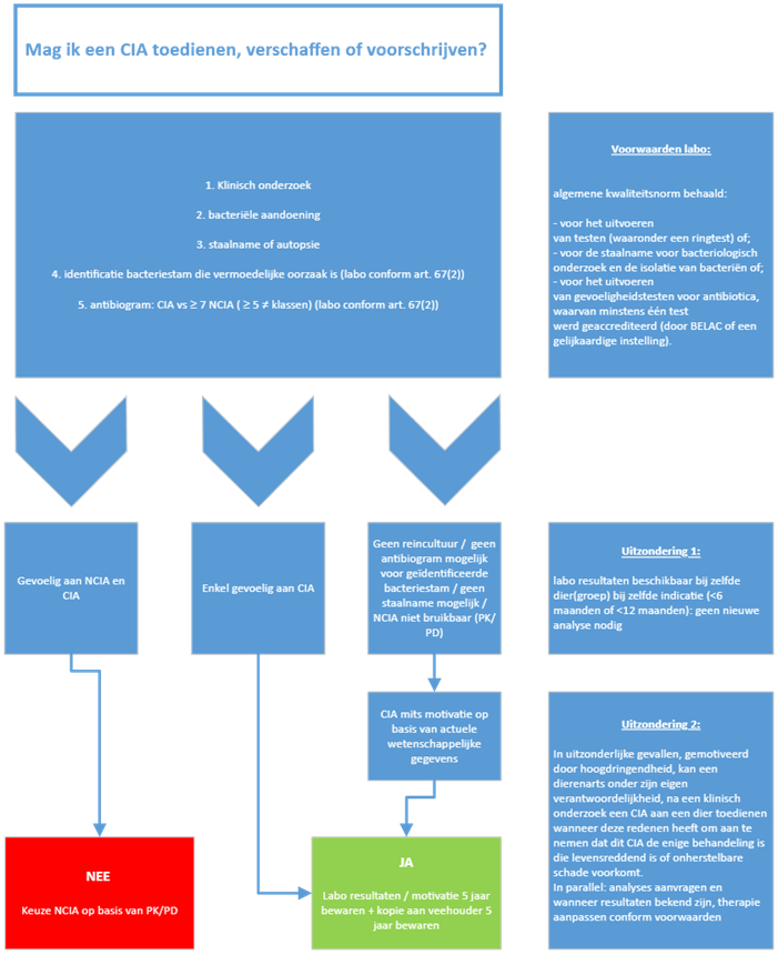
Schematisch overzicht van de te nemen stappen alvorens de kritisch belangrijke antibiotica te gebruiken
Het gewijzigd KB van 21 juli 2016 voorziet ook de uitbreiding van de verplichte registratie van diergeneeskundige antibiotica naar alle runderen (melk- en vleesvee) en alle categorieën pluimvee van de soorten kip en kalkoen. Deze verplichting is van start gegaan op 10 augustus 2023. Door deze wijziging voldoet België aan de Europese verplichting om antibioticagebruiksdata te verzamelen en rapporteren (Europese Verordening 2019/6). Op termijn zal de verzameling van gebruiksdata gradueel uitgebreid worden naar deze van gezelschapsdieren en paarden, zoals bepaald wordt in deze Europese verordening 2019/6.
Voor meer informatie rond SANITEL-MED verwijzen we naar de website van het geneesmiddelenagentschap.
Door het KB van 17 december 2024 over de preventie en bestrijding van antimicrobiële resistentie (AMR) bij dieren krijgen alle inrichtingen met minstens 5 varkens, 200 braadkippen of leghennen, of 5 vleeskalveren op een vleeskalverhouderij een AB-bedrijfsstatuut toegekend. Een veehouder zal dan in samenspraak met zijn bedrijfsdierenarts mogelijks maatregelen moeten toepassen op zijn bedrijf in overeenstemming met het KB van 17 december 2024.
Door verschillende werkgroepen van AMCRA werd reeds geadviseerd dat de één-op-één relatie tussen de bedrijfsbegeleidende dierenarts en de veehouder bijdraagt tot een beter management van de veehouderij en tot een verantwoord antibioticagebruik. AMCRA roept daarom op tot een strikte controle van deze relatie.
Convenanten
De partners van AMCRA overlegden in 2015 met hun achterban om verdere invulling te geven aan Visie 2020, het plan van de sectoren dat duiding geeft aan het antibioticabeleid bij dieren in België. In navolging van de vraag vanuit AMCRA wat de rol van de betrokken overheden is in dit beleid werd door het FAVV initiatief genomen voor de opstelling van een convenant tussen overheden en sectoren. Het doel van het convenant is om duidelijkheid te creëren over de taakverdeling kaderend binnen de te nemen engagementen.
Op 30 juni 2016 werd het convenant voorgelegd ter ondertekening aan AMCRA, Maggie De Block, Minister van Volksgezondheid en Willy Borsus, Minister van Landbouw, en de verschillende partners die betrokken zijn bij het gebruik van antibiotica in de diergeneeskunde (landbouworganisaties, dierenartsenverenigingen, vereniging van de geneesmiddelenindustrie, vereniging van de veevoederfabrikanten, beheerders van lastenboeken, dierengezondheidsorganisaties, …).
Om deze samenwerking, die haar doeltreffendheid heeft bewezen, voort te zetten, is een tweede convenant voor de periode 2021-2024 ondertekend met de verschillende actoren die, samen met de overheid, zich verbinden nieuwe reductiedoelstellingen te bereiken en tegelijk een laag gebruik te behouden voor de kritieke antibiotica.
Met het oog op de realisatie van deze laatste doelstelling is er een noodzaak aan concrete maatregelen. Deze maatregelen (en het hierbij horende tijdspad) werden in het ‘Convenant gemedicineerde voeders’ opgenomen.
In de zomer 2013 werd het 'convenant zink' ondertekend tussen de mengvoederindustrie en de overheid.
Dit convenant beperkt de maximale concentratie totaal zink in diervoeders (als additief) voor varkens in de afmestfase (> 23 kg), tot 110 mg per kg volledig diervoeder.






























































